五脚继电器学习
继电器的原理图
五脚继电器实际上是通电后,内部永磁体产生电磁感应,使衔铁与磁铁产生吸引和排斥力矩,产生向下的运动,最后达到吸合状态。
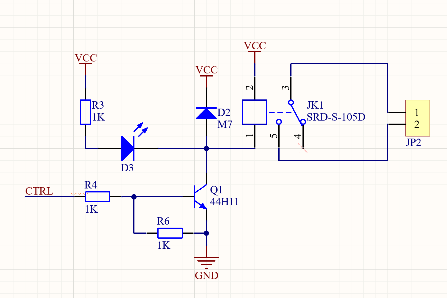
驱动电路也很简单:

如图所示,这是一个简单的驱动继电器导通的电路。当外部给予高电平信号。
三极管的集电极-发射极导通。
LED灯被点亮,同时继电器通电导通,内部电磁作用下,负载开关导通向常开端。
后级负载开始供电。
本博客所有文章除特别声明外,均采用 CC BY-NC-SA 4.0 许可协议。转载请注明来源 STM32/GD32/PY32/CH32/AT32/ESP32 & PCB!



